91香蕉黄色视频 - 格力电器24年度碳排放信息披露
发布时间:2025-08-25
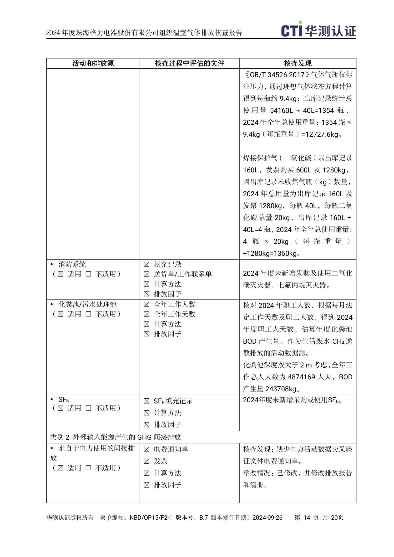
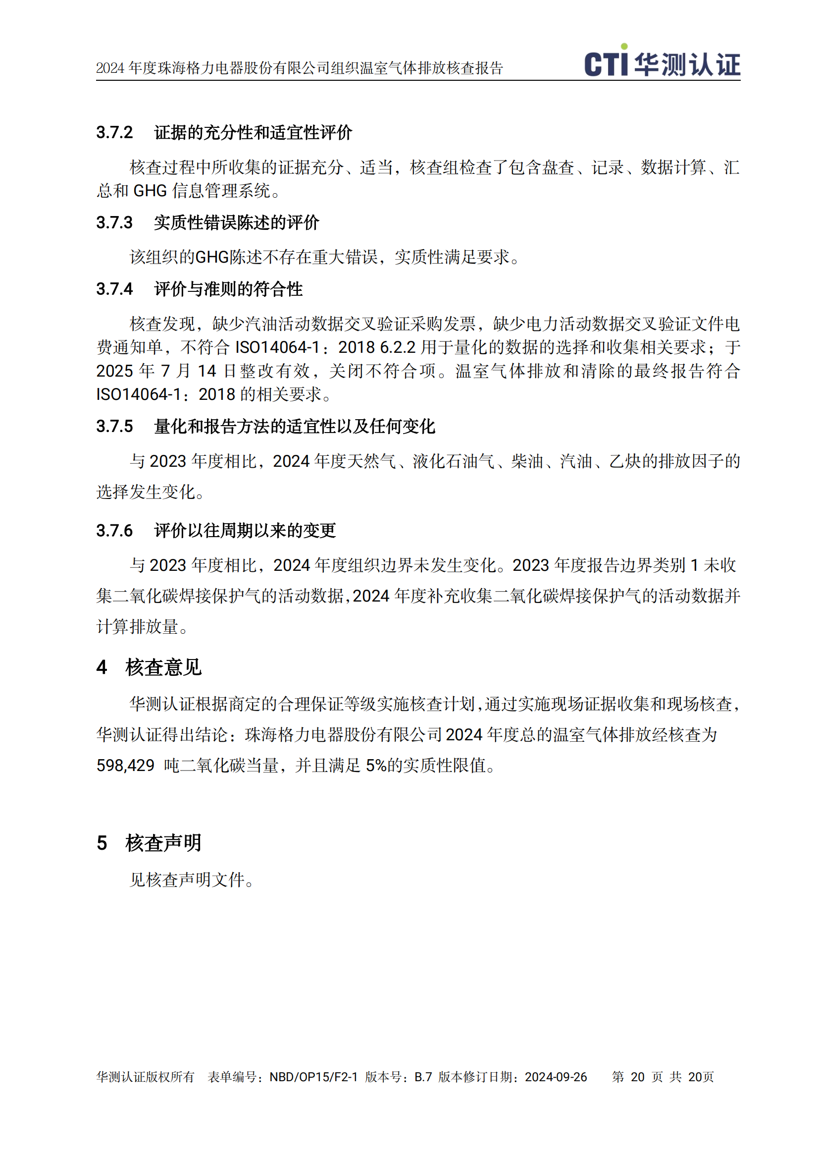
经华测认证有限公司核查, 91香蕉2024年度温室气体总排放量:598429.26吨二氧化碳当量,并且满足 5%的实质性限值
详见华测认证有限公司出具的 温室气体核查声明及核查报告。
底部 -->
微信
总机:0756-8614883 + 传真:0756-8614998 中央空调咨询电话:(0756)8614883